Shopee等平台限期整改,马来语缺失将罚款或封店
原标题:Shopee等平台限期整改,马来语缺失将罚款或封店!攻略查收→
作者:果然
来源:东南亚电商观察

题图来源 | pexels
“900 多个产品,8 个平台,一个人做我会裂开......”
“几千个产品难道都要认证和改标题?”
原本,马来西亚《2024 年消费者保护(电子贸易交易)条例》即将正式实施,Shopee、Lazada、TikTok Shop 三大平台卖家陷入了焦虑。
“马来西亚文一定要在标题前面吗?还是只要有就行?”“200 个产品要改 600 次?”不少卖家在评论区急询细节,更有跨境卖家苦笑“AI 翻译一眼就会被识破”,初创品牌则担忧“每个产品认证都要花钱,入场费成本飙升”。
有卖家晒出平台通知截图感慨:“TikTok Shop 已发通告,现在加班改标题到凌晨,谁懂马来西亚电商的痛?”不过,根据 Shopee 最新通知,原本限定日期(即 6 月 24 日)已不再适用,目前正在审核中,一旦确认将更新时间表。因此卖家不必过于焦虑,但是也需要做好准备。
发生了什么?
据了解,马来西亚《2024 年消费者保护(电子贸易交易)条例》由贸易及生活成本部(KPDN)推行,旨在提升电商交易透明度,要求所有在线卖家(含独立站及 Shopee 等平台卖家)在数字交易中承担应尽的责任。
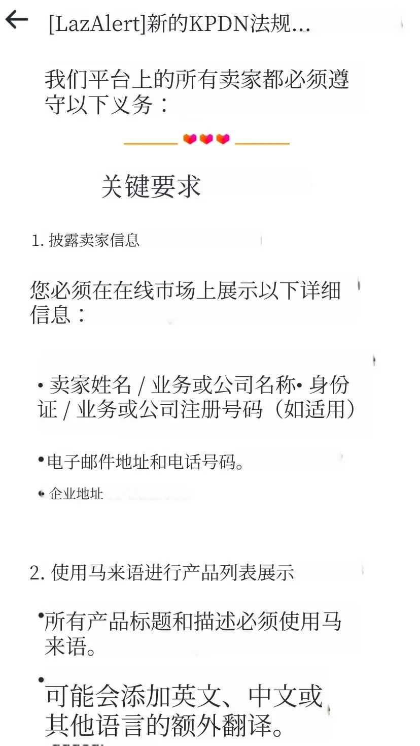
现对关键要求整理如下:
1. 必须披露卖家信息。
卖家必须在商店中清晰显示业务或个人信息。这有助于买家了解他们正在与谁交易,并方便政府追踪合法卖家。
需要提供:
. 姓名/公司/企业名称;
. NRIC 号码(个人)或 SSM 注册号码(企业);
. 电子邮件;
. 电话号码;
. 公司地址;
. 网站(如果有)。

2. 所有产品信息必须使用马来语,包括以下内容:
. 产品标题;
. 产品描述;
. 卖家信息。
(注:仍然可以添加英语或中文的翻译,但马来语必须放在首位。)

3. 上传有效的产品认证。
某些类型的产品必须符合马来西亚的安全或卫生标准。如果销售这些产品,则需要上传正确的认证文件作为证明。这些文件将显示在产品页面上,供买家查看。

所需认证的示例
三大平台实施细则
1. Shopee 合规要求
. 卖家信息需在店铺页面公示,包括公司名、地址、电话等。
. 产品名称及描述需以马来语为主(品牌名除外),平台正开发动态翻译功能,过渡期仍需手动整改。
. 合规产品需在 listing 中上传认证详情,历史商品需尽快补全马来语信息。





以下是相关部门认定的符合适用安全和健康标准的产品(非详尽清单)示例。请卖家务必谨慎处理,并确保正确提供/上传相应的证书详情。

详情可点击以下链接查看:https://seller.shopee.com.my/edu/article/25285
2. TikTok Shop 公告重点
. 卖家需在卖家中心更新姓名/公司名、注册号、联系方式等信息。
. 产品标题及描述必须以马来语撰写,支持多语言翻译补充。
. 合规产品需上传认证文件,违规者将面临 KPDN 处罚及平台账号扣分。


3. Lazada 公告重点及操作指引
新品上架时需在“Product Name”栏同时填写马来语及其他语言标题(如“Penyenaraian produk baru”对应“新产品列表”)。
描述部分需优先使用马来语,平台提供 AI 翻译工具辅助,但卖家需自行核验准确性。




操作指引
卖家的额外义务
根据新电子商务法(CPETTR 2024),卖家不仅要对所发布的商品负责,还要对买家点击“结账”后如何处理订单负责。以下是这些新义务对卖家日常运营的影响:
1. 如果卖家有过错,需要承担重新投递的费用
如果物品有缺陷、损坏或与买家订购的物品不符,需要支付退货或重新发货的费用,而不是客户。
例子:
. 您列出的是“无线鼠标”,但发送的是有线鼠标。
. 产品到达时已损坏 → 在这两种情况下,您都需要安排重新发货并承担费用。
卖家不能要求客户补足运费或自行提出索赔。
2. 卖家必须按照承诺提供服务
如果卖家提供任何服务(例如产品组装、维修、咨询),则必须与广告宣传的完全一致,不得偷工减料。
例如,如果列表中写着“免费礼品包装”或“包含安装”,必须提供这些服务,而不是事后拒绝或收取额外费用。
3. 让买家修复订单中的错误
卖家必须在确认订单之前或之后为客户提供一种方法来更正错误的选择,例如尺寸、数量或地址。
平台可能会自动处理此问题,但作为卖家,仍然应该准备好在被联系时提供帮助。
4. 立即确认订单
一旦买家下单,必须立即确认收货,可以通过平台系统或者自动消息确认。
无需等待数天再手动回复或稍后处理。立即确认现已成为卖家的职责之一。
如果不遵守规则会发生什么?
新的电子商务法规具有法律约束力。这意味着,如果您忽视或未能遵守 CPETTR 2024 规则的任何部分,根据 1999 年《消费者保护法》,您可能会面临严重后果。

对于个人卖家(独资经营者/个人账户):
. 首次违规:可能被罚款高达 RM50,000,或被判入狱长达 3 年,或两者并罚。
. 如果再次违规,处罚将加重。可能被处以最高 10 万令吉的罚款,或最高 5 年的监禁,或两者并罚。
对于公司/注册企业(Sdn Bhd/PLT):
. 首次违规:贵公司可能被处以最高 RM100,000 的罚款。
. 后续违规行为:如果公司再次违规,罚款将增至 200,000 令吉。
当然,如果不予理会的话,可能面临商品下架甚至封店等惩罚,之前的一切努力都付之东流。
当前三大平台已陆续推送合规通知,部分卖家反馈存在“产品因未整改被限流”的情况。业内人士建议:
优先梳理核心产品清单,按“马来语标题+多语言翻译”模板进行批量修改。
海外商家可能需配备熟悉马来语的专业人员,因 AI 翻译的生硬表述极易被识别。对此,有网友辣评道:“部分商品的马来语表述甚至连本地人也难以准确掌握。”
此外,若计划销售敏感品类则需放弃相关打算,除非愿意为每个产品承担认证费用。这一要求也导致马来西亚市场的初创品牌准入资金门槛提高。
距离合规大限时间渐近,平台即日起将加强巡查力度。请卖家立即登录后台核查整改进度,避免因疏漏面临法律风险及经营损失。
文章信息来自于东南亚电商观察,不代表白鲸出海官方立场,内容仅供网友参考学习。对于因本网站内容所引起的纠纷、损失等,白鲸出海均不承担侵权行为的连带责任。如若转载请联系原出处。
友情提醒:白鲸出海目前仅有微信群与QQ群,并无在Telegram等其他社交软件创建群,请白鲸的广大用户、合作伙伴警惕他人冒充我们,向您索要费用、骗取钱财!
本文相关公司
Shopee认证



闽公网安备35010402350923号