盘点2021年出海D2C品牌融资事件:VC集体掘金,谁是下一个「Allbirds」?
原标题:盘点|2021年出海D2C品牌融资事件:VC集体掘金,谁是下一个Allbirds?
作者:常薇倩
白鲸出海注:本文为36氪出海发布自白鲸出海专栏的原创文章,转载需保留本段文字,并且注明作者和来源,商业转载和使用请前往作者个人主页,联系寻求作者授权。
D2C 品牌,成为了 2021 年国内外创投新闻的高频词。
在 D2C 概念的发源地美国,D2C 品牌正在密集上市。1 月,远程医疗公司 Hims & Hers 在纽交所上市;8 月,眼镜品牌 Warby Parker 正式向 SEC 递交上市申请;9 月,主打环保时尚运动的鞋服品牌 Allbirds 公布上市文件。
大洋彼岸二级市场的动向让中国创业者和投资人嗅到了集体掘金的机会,大笔热钱在下半年涌入 D2C 品牌赛道,Cider、Halara(全速全量)、PatPat 等项目先后完成上亿美元融资,快时尚品牌巨头 SHEIN 进入大众视野也为 D2C 的热度平添一把火。
入局的知名投资方不在少数。先有软银 1.6 亿美元独家投资母婴品牌 PatPat,后有 a16z 入手快时尚品牌 Cider。互联网巨头没有落后,今年 6 月,字节跳动关联公司量子跃动完成对服装品牌心潮无限的战略投资;在家电个护赛道,小米集团及顺为资本入手包括 LUCY LEE、CosBeauty、顺造科技等在内的多个项目。
与此同时,随着跨境电商玩家们品牌意识的崛起,帮助出口电商多渠道布局的服务商们也在 2021 年相竞获得资本青睐。
那么,今年出海 D2C 品牌融资情况如何?哪些 VC 在密集出手?服务商们发展如何?36 氪出海根据公开信息,盘点了 2021 年已获融资的项目,希望为正在关注出海 D2C 品牌的读者们提供具有参考价值的信息。
注:本文数据通过公开资料整理所得,为不完全统计。
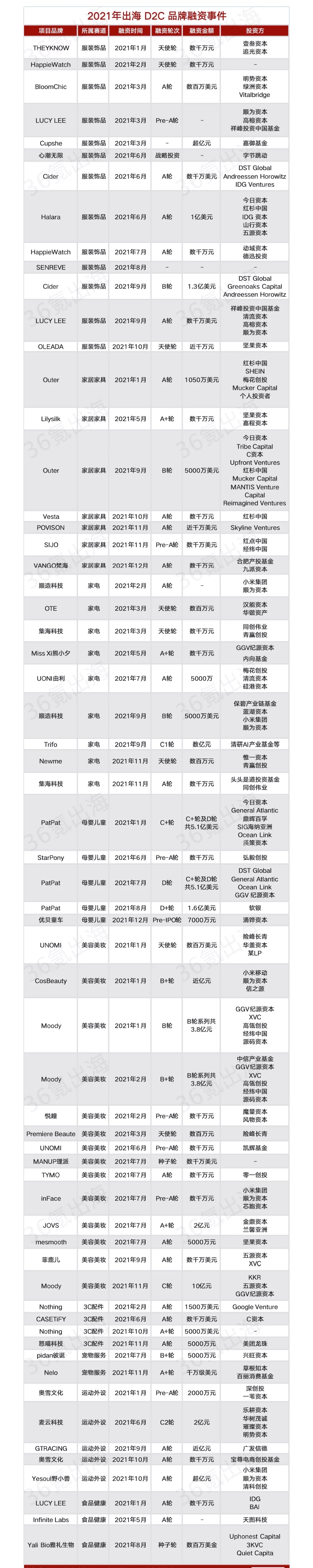
2021年出海 D2C 品牌融资事件

出海 D2C 品牌投融资观察
本次盘点共涉及的 62 起融资项目中,千万级人民币(美元折合人民币)融资事件 33 起,占统计项目数约 53%。此外,亿级人民币融资事件 14 起,主要集中在服装饰品及美容美妆赛道,占统计项目数 23%;百万级人民币融资事件 8 起,占统计项目数 13%;融资额未披露7起。
在 36 氪出海获悉的项目中,2021 年出海 D2C 品牌融资总额最高的项目为童装品牌 PatPat,年度融资总额 6.7 亿美元。其中,C+ 轮及 D 轮共融资 5.1亿美元,领投方为今日资本、General Atlantic、鼎晖百孚、DST Global 等;D+ 轮 1.6 亿美元由软银独家投资。
从融资阶段来看,上表涉及的大部分项目集中在 A 轮阶段,共 28 起,接近半数。中后期融资项目数量较少,A 轮之后融资项目数极速下降,C 轮及 D 轮融资据不完全统计仅 6 起,且其中 3 起融资均被 PatPat 收入囊中。这在一定程度上说明,D2C 的商业模式在出海赛道获得了初步验证,但大部分项目的盈利能力或许还尚显不足。

从赛道来看,本文涉及的项目中,美容美妆投融资最为火热,融资项目共 14 起,占比约 23%;其次为服装饰品,共计 13 起融资,占比约 21%。其余为家电 9 起、家居家具 7 起、运动外设 5 起、母婴儿童 5 起、3C 配件 4 起、食品健康 3 起、宠物服务 2 起。

投资机构层面,多家明星机构高频现身出海赛道,顺为资本、今日资本、GGV纪源资本、DST Global、红杉中国等表现活跃。同时,互联网巨头们同样不甘在出海大潮中落后,字节跳动、小米均着手布局相应赛道。

今年以来,多个出海 D2C 品牌项目获得了资本持续加码。在本次统计中,Cider、Outer、HappieWatch、UNOMI、Nothing 等多个项目均获两轮融资,PatPat 及 Moody 更是在一年内揽获三轮融资,且融资金额均为亿元级。
总体来看,出海品牌们再次成为了资本的宠儿,但 D2C 并非一个新故事,当下品牌出海的风头无两或许是亚马逊关店潮使然,或许是中国跨境电商进入新阶段的预示。无论是哪种情况,品牌们都有诸多历史遗留问题及未知挑战需要面对。
从美国 D2C 品牌前辈的后续故事来看,在追逐 D2C 模式的同时,出海品牌未来还需要研究脱离平台后如何解决流量瓶颈及产品分类过细带来的问题,譬如 DTC 鼻祖床垫品牌 Casper 于今年宣布了私有化退市,上市时间不到 2 年,退市前市值只有 1.5 亿美金上下。
D2C 模式固然有效解决了平台过度强势导致的各类问题,也一定程度上加速了中国制造业出海的进程,但如何保持高增速、如何实现盈利、如何拓展品类等问题将是出海 D2C 品牌接下来需要回答的问题。
服务商融资一览
D2C 模式,独立站的加持不可或缺,跨境贸易的实现也离不开服务生态的成熟。出海 D2C 品牌规模的快速扩大在 2021 年也吸引了众多服务商入局,其中经营管理、物流仓储等环节备受投资人瞩目。
在 36 氪出海统计的项目中,2021年 D2C 品牌相关服务商融资事件共 41 起,覆盖供应链、经营管理、品牌营销、金融支付、物流仓储等各个出海关键环节。其中,包括积加 ERP、SparkX 邑炎科技、Airwallex 空中云汇、Surpath 等在内的多家厂商于今年完成数轮融资。

目前来看,由于经营管理、仓储物流、金融支付的泛用性,服务商多为平台及独立站卖家同时覆盖,市场规模较大。因此,前述赛道已完成融资的项目商业模式均较为成熟,轮次集中在 B 轮以后,且融资数额多为千万美元级。
对于 D2C 品牌而言,品牌营销是极其特殊且重要的环节。在欧美市场,由于 D2C 品牌发展较为成熟,品牌营销服务商已形成分工明细的独立生态,涵盖搜索引擎、邮件营销、社交广告、红人营销、营销推广、联盟营销等各环节。而国内由于 D2C 品牌起步较晚,品牌营销赛道头部玩家较少,但也依旧有少量项目已获得资本初步认可,如红人营销服务商 COZMOX、内容营销服务商 Pongo。
2021 年值得注意的是,建站 SaaS 作为独立站搭建基础,在已披露项目中,尚无新资金流入建站工具赛道。其背后部分原因是,建站服务涉及环节繁多,所需资源庞大,目前国内服务商大多背靠上市公司或出海相关领域头部玩家,比如 SHOPLINE 为欢聚旗下平台,FunPinPin 脱胎于木瓜移动,AllValue 背靠有赞。
目前,D2C 品牌采用的建站工具主要为海外发展成熟的 Shopify 及 WooCommerce,少部分品牌采购国内产品。而像 SHEIN、PatPat 等体量的头部 D2C 品牌由于考虑到信息安全问题,通常会选择自建站。如果建站工具本身仅为技术产品,而企业未能为品牌建立起足够强大的后续运营生态,那么可替代性极高。
文章信息来自于36氪出海(ID:wow36krchuhai),不代表白鲸出海官方立场,内容仅供网友参考学习。对于因本网站内容所引起的纠纷、损失等,白鲸出海均不承担侵权行为的连带责任。如若转载请联系原出处。
友情提醒:白鲸出海目前仅有微信群与QQ群,并无在Telegram等其他社交软件创建群,请白鲸的广大用户、合作伙伴警惕他人冒充我们,向您索要费用、骗取钱财!




闽公网安备35010402350923号