闷声发大财!完美世界游戏一年净利润16亿,大涨120%
原标题:闷声发大财!完美世界游戏一年净利润16亿,大涨120%
作者:西泽步

题图来源 | pexels
4 月 6 日,完美世界发布了 2022 年度财报。
财报显示,公司 2022 全年营收约 76.7 亿元,同比减少 9.95%;归母净利润为 13.77 亿元,同比增长 273.07%;扣非净利润为 6.91 亿元,同比增长 580.20%。

其中,游戏业务实现营业收入 72.42 亿元,同比下降 2.41%,归母净利润为 15.92 亿元,同比上升 120.97%。
公司调整海外游戏业务布局,出售美国研发工作室及相关欧美发行团队,并确认约 4.2 亿元为非经常性收益。扣除欧美子公司影响后,游戏业务营业收入为 71.99 亿元,同比上升 6.09%。扣非净利润为 10.78 亿元,同比上升 321.78%,增长主要来自《梦幻新诛仙》、《幻塔》和《完美世界:诸神之战》等产品带来的良好业绩增量。

完美世界代表作
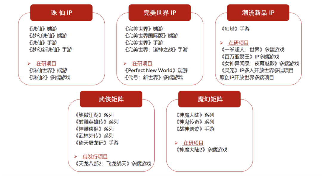
游戏业务方面,完美世界主要走以 IP 为核心的自主研发路线。
目前,完美世界已经拥有“完美世界”IP 矩阵、“诛仙”IP 矩阵、武侠矩阵、魔幻矩阵以及以“幻塔”为代表的潮流新品矩阵。
在 2022 年,完美世界以技术为核心,多点布局 PC 端游戏、移动游戏、主机游戏、云游戏以及 AI、VR、AR、MR 等前沿技术领域,积累了丰富的研发经验和技术储备。随着前沿技术的成熟,完美世界还将会把这些技术应用于游戏研发,如智能 NPC、场景建模、AI 绘画、AI 剧情、AI 配音等,以达到降本增效并优化玩家体验。
在自主引擎研发和商业引擎应用方面,完美世界具有一定优势。例如,《梦幻新诛仙》手游展示了其在 3D 建模和真实光影细节等方面的实力。

此外,完美世界还推出了旗下首款虚幻引擎 4 移动产品《幻塔》并开启了云游戏测试,多款基于虚幻引擎 5 的游戏也正在研发中。
细项上,完美世界主要依靠推动经典 MMORPG 品类的迭代升级来巩固领先地位,同时发力多人开放世界等创新品类,专注创新变革和突破转型。
在经典品类迭代升级方面,完美世界的经典端游产品如《诛仙》和《完美世界国际版》等持续贡献稳定收入。报告期内推出的端游《笑傲江湖》高清服,在自研引擎 Angelica X 的支持下,以全新 4K Ultra HD 级画质焕然新生,全面升级玩家游戏体验。

在创新品类突破转型方面,完美世界自主研发的二次元多人开放世界手游《幻塔》,通过内容迭代更新和运营体系优化,不断发展游戏内容,并通过前瞻直播、品牌联动、玩家创作生态培育等方式升级运营体系,推进游戏体验不断提升。

完美世界游戏研发立足长线,积极求变,以《幻塔》等创新品类游戏覆盖新一代用户群体,形成新老用户兼容并蓄的新格局。同时,游戏发行及运营也积极适应市场变化,通过多元化、定制化的营销方案和形式,满足年轻一代对潮流的追求和个性化需求。
在未来的游戏业务上,完美世界将立足既有优势,聚焦创新变革,持续推动转型升级。
目前,完美世界既有经典品类多端产品如《天龙八部 2:飞龙战天》《诛仙 2》《代号:新世界》《神魔大陆 2》及端游产品《诛仙世界》《Perfect New World》等游戏在稳步推进中,又有创新品类游戏产品如《一拳超人:世界》《百万亚瑟王》《女神异闻录:夜幕魅影》等在研项目。
其中,《诛仙世界》《一拳超人:世界》《百万亚瑟王》《女神异闻录:夜幕魅影》已完成首测,玩家反馈良好;完美世界参股企业研发、完美代理发行的《天龙八部 2:飞龙战天》也将于 2023 年 4 月 14 日迎来公测。

在当今游戏出海的时代,完美世界积极开拓出海市场,借助全球研发、发行和流量运营模式整合,布局新兴市场和重点文化市场。
《梦幻新诛仙》和《幻塔》手游在全球多地上线,取得良好成绩,展示了完美世界全球化研发实力。多款在研游戏产品更适合全球发行,游戏出海有望助力其业绩稳健增长。
完美世界的蒸汽平台也将与国内外厂商深度合作,协助国内独立游戏出海,并为海外佳作本地化和商业化提供支持。蒸汽平台还计划举办首届东方游戏文化周活动,助力国内东方特色游戏集体出海展示。

此外,完美世界在稳步推进电竞行业的发展。
依托《DOTA2》和《CS: GO》等成熟的电子竞技类产品,逐步打造完整的赛事体系和保障体系,实现电竞业务稳健发展。
AR、VR、MR 等数字化技术也被完美世界在电竞业务上进行应用,如 2022 年的《DOTA2》职业巡回赛-中国联赛(DPC)中,就采用了 AR 等虚实结合技术打造比赛场地、直播间与赛事分析台。
2022,完美世界还尝试了许多新鲜事物。
例如:基于区块链技术,完美世界发布首款限量数字藏品-电竞主题“猫猫狗狗”数字艺术卡;创作秦腔主题战歌《花脸》,向全球玩家传递中国非遗文化秦腔之美;创建虚拟偶像公会 PW-Live,推出虚拟偶像组合 TWINKLE.STAR,直播与视频产出涵盖游戏、杂谈、歌见、舞见等丰富内容,在 B 站等视频平台取得关注度的同时,也将完美世界的游戏产品渗透其中。

TWINKLE.STAR 成员从左至右依次为 dodo、永恒娘、古堡龙姬、露米、露娜
最后,完美世界依托其研发能力和文化内容创作能力,挖掘文化产品的正向价值,将产品回归到传统文化宣传。
通过与各大文化机构和传统文化合作,利用数字化形式赋能非遗和传统文化。例如,《梦幻新诛仙》手游与江苏省演艺集团京剧院等机构合作,推出京歌《念奴娇》,弘扬国粹魅力;《诛仙》手游与凤凰数字科技及其《画游千里江山-故宫沉浸艺术展》合作,首次联动传世之作《千里江山图》数字版,带玩家们沉浸式体验千里江山画中游的美感与乐趣。
完美世界宣布,将持续利用数字化形式赋能非物质文化遗产和传统文化,借助游戏的力量,增强中华文明传播力和影响力,推动中华优秀传统文化更好地走向世界。

联动京歌《念奴娇》官方宣传 PV
总的来说,完美世界 2022 年年度财报显示业务发展、产品创新及海外市场拓展方面取得了良好的成绩。在整合全球资源,发掘文化价值,推动电竞业务和数字创意产业发展方面也在稳步前进。期待完美世界在 2023 年继续怀有破浪之志,在全球市场竞争中持续扩大业务版图,为用户带来更多优质内容和精彩体验。
文章信息来自于手游那点事,不代表白鲸出海官方立场,内容仅供网友参考学习。对于因本网站内容所引起的纠纷、损失等,白鲸出海均不承担侵权行为的连带责任。如若转载请联系原出处。
友情提醒:白鲸出海目前仅有微信群与QQ群,并无在Telegram等其他社交软件创建群,请白鲸的广大用户、合作伙伴警惕他人冒充我们,向您索要费用、骗取钱财!
本文相关公司
完美世界认证



闽公网安备35010402350923号