这泼天的富贵,“合成大西瓜”日版销量达200万份,预估销售额达2400万元
原标题:这泼天的富贵!“合成大西瓜”日版销量达200万份,预估销售额达2400万元
作者:游戏陀螺
来源:游戏陀螺

题图来源 | pexels
是否还记得 2021 年全网吃瓜盛况?那年在一系列娱乐圈大瓜下,一款名为《合成大西瓜》的小游戏莫名“出圈”,成为开年第一大爆款。
自上月起,拥有相似玩法的《西瓜游戏》(スイカゲーム)在日本火了。开发商 Aladdin X 宣布,Switch 平台的《西瓜游戏》日本销量已达 200 万份。如果按照单价 240 日元(约合人民币 12 元)计算,该游戏的销售额达到了 2400 万元人民币。

有趣的是,这并非是一款新游,且其“开发商”Aladdin X 也非“游戏厂商”,而是一家生产售卖投影仪的公司。那《西瓜游戏》是如何诞生的?
事实上,《西瓜游戏》原本是日本企业 popIn(百度于 2015 年收购其控股权)销售的投影仪“popIn Aladdin”内置应用程序,后于 2021 年 12 月移植到 Switch 平台。
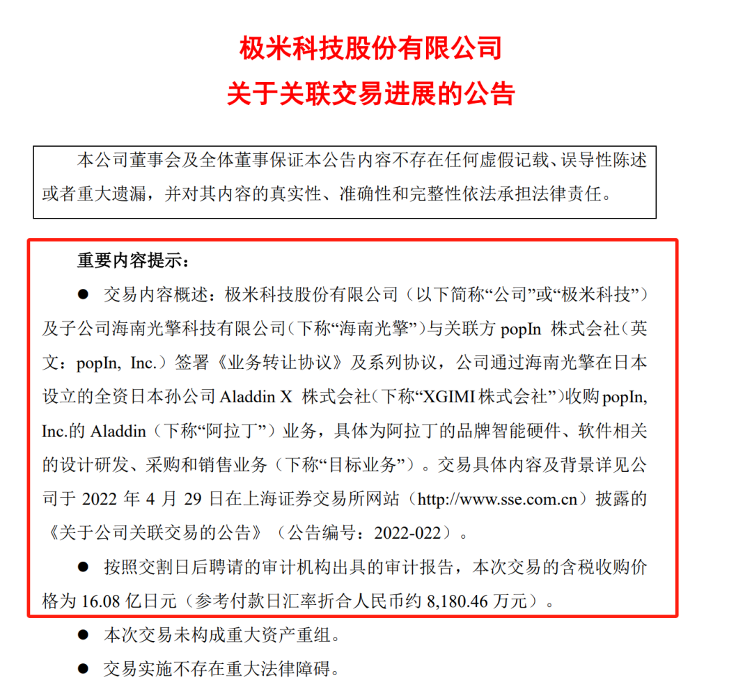
根据极米科技 2023 年 1 月 13 日发布的《关于关联交易进展的公告》显示,极米科技股份有限公司(以下简称“公司”或“极米科技”)及子公司海南光擎科技有限公司与关联方 popIn 株式会社签署《业务转让协议》及系列协议,公司通过海南光擎在日本设立的全资日本子公司 Aladdin X 株式会社收购 popIn, Inc. 的 Aladdin(下称“阿拉丁”)业务,具体为阿拉丁的品牌智能硬件、软件相关的设计研发、采购和销售业务。

前几日,有投资者咨询了极米科技关于《西瓜游戏》的问题,证实了《西瓜游戏》原属于 popIn 旗下“阿拉丁”业务,但后被极米科技的全资日本子公司 Aladdin X 所收购。

10 月 19 日极米科技在投资者关系平台上答复投资者关心的问题
只不过彼时《西瓜游戏》只是一款名不经传的小游戏,谁能想到其会在上线近两年后突然爆火。
该游戏是从上个月开始走红,不少 Vtuber 开始播起了这款小游戏,魔性玩法吸引了玩家和其他主播的关注,有越来越多的主播也加入到播报阵营。

Youtube 主播正在直播《西瓜游戏》
正如当年《合成大西瓜》在国内的盛况,《西瓜游戏》也开始了一路飙涨的态势。根据该公司的公告,该游戏自 9 月初到 10 月 6 日一个月内销量破 100 万套,自 10 月 6 日起约 10 天内,再次销售了 100 万套,累计销量达 200 万套。
根据极米科技 1 月 13 日《关于关联交易进展的公告》显示,本次交易的含税收购价格为 16.08 亿日元(参考付款日汇率折合人民币约 8,180.46 万元)。而如今单《西瓜游戏》就为其带来的丰厚收益。
这泼天的富贵,就这么降临到极米科技身上。且根据官方消息,Switch《西瓜游戏》海外版在 10 月 20 日开始发售。这股“西瓜游戏”热度能否从日本火到其他市场呢?我们拭目以待。
文章信息来自于游戏陀螺,不代表白鲸出海官方立场,内容仅供网友参考学习。对于因本网站内容所引起的纠纷、损失等,白鲸出海均不承担侵权行为的连带责任。如若转载请联系原出处。
友情提醒:白鲸出海目前仅有微信群与QQ群,并无在Telegram等其他社交软件创建群,请白鲸的广大用户、合作伙伴警惕他人冒充我们,向您索要费用、骗取钱财!


闽公网安备35010402350923号