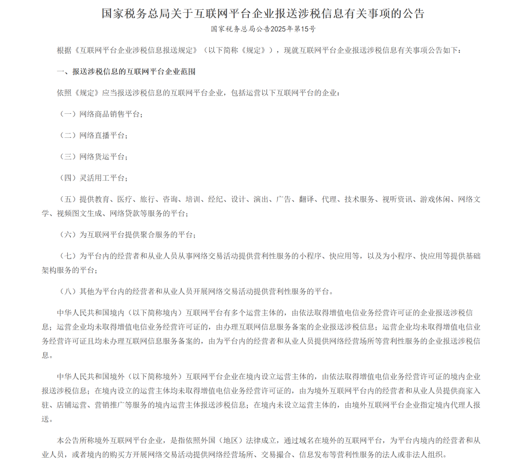
跨境出海平台需报税,卖家营收情况将被公开
原标题:地震!?跨境出海平台需报税,卖家营收情况将被公开
作者:局座
来源:跨境出口情报局

题图来源 | pexels
国家税务总局发布了《国家税务总局关于互联网平台企业报送涉税信息有关事项的公告》(2025 年第 15 号),首次以公告形式明确规定:无论平台设在境内还是境外,只要为中国卖家提供服务,或向中国用户开展交易撮合活动,都必须依法报送涉税信息。

这份《国家税务总局关于互联网平台企业报送涉税信息有关事项的公告》(2025 年第 15 号)是中国加强跨境电子商务税收征管、堵塞税收漏洞的一项里程碑式举措,对平台企业和卖家都将产生深远影响。以下是核心要点和影响分析:
一、核心监管逻辑:管辖权全覆盖
核心原则:无论平台注册地/服务器在境内还是境外,只要其服务对象涉及中国卖家或中国用户(交易撮合),均被纳入监管范围。
目标:消除税收监管盲区,将以往处于“灰色地带”的平台内中国卖家经营活动全面纳入税务视野。
二、报送义务主体划分:压实责任到具体实体
公告创新性地根据平台类型和在华业务模式,明确了不同的报送责任主体,确保责任可落地:
境内平台
首选:持有增值电信业务经营许可证的企业。
次选:若无许可证,则由完成互联网信息服务备案的企业承担。
境外平台(在中国设有运营主体)
由该境内运营实体承担。
或者,由提供具体服务(如商家入驻、店铺运营、营销推广)的本地公司负责申报。
案例:亚马逊虽退出中国零售,但境内仍有持证主体(亚马逊卓越有限公司)和运营实体(亚马逊上海国际贸易有限公司),由其负责申报。
案例:Temu、TikTok Shop、速卖通等中资背景平台,其境内持证主体(如拼多多、字节跳动、阿里巴巴相关公司)承担申报。
境外平台(未设立境内主体)
必须指定境内代理人履行报送义务。
案例:日本乐天、德国 OTTO、俄罗斯 Ozon 等,若在华有招商/服务团队(即使只是代表处或服务公司),通常由该实体作为代理人或直接承担义务。
核心意义:该划分方式彻底堵住了平台利用架构复杂或注册地规避责任的路径,将报送义务直接绑定到实际在中国开展业务、服务卖家的实体上,实现了“业务在哪,责任在哪”。
三、报送内容与时间:清晰明确
报送内容(两大类核心数据)
身份信息:卖家名称、纳税人识别号(如统一社会信用代码)、证件类型与号码、店铺 ID、联系方式等。
收入信息:销售总额、退款金额、净收入、交易订单数量等明细。
报送周期:按季度报送。
关键时间节点
2025 年 7 月前:平台需完成基本信息备案。
2025 年 10 月:进行首次数据报送(涵盖 Q3 数据?需关注细则)。
四、对跨境卖家的重大影响:合规“硬着陆”
“双无”时代终结:过去依赖平台信息不透明实现的“无税号、无申报”潜规则被彻底打破。卖家的真实身份和经营收入数据将直接、定期、全面地呈现在税务机关面前。
监管盲区消失:“藏身于平台之后”避税的可能性急剧压缩。税务机关掌握了平台报送的精确数据,稽查将更加精准高效。
强制合规化
卖家必须:
确保在平台注册信息(尤其是税务信息)的真实、准确、完整(拥有有效的纳税人识别号)。
根据平台报送的收入数据(尤其是净收入),严格、及时、足额地进行纳税申报(增值税、企业所得税、个人所得税等)。
建立或完善自身的财务核算和税务管理体系,以应对可能的稽查。
侥幸心理风险巨大
平台“兜不住”:平台自身面临严格监管和高额罚款(最高 50 万)及停业整顿风险,不可能为卖家隐瞒信息或承担风险。平台有绝对动力合规报送。
数据必然“落地”:税务机关获取数据后,必然会进行比对分析,筛选风险点。认为“数据只是收集不会用”的想法极其危险。
历史风险暴露:虽然公告针对未来数据,但税务机关掌握当前数据后,追溯核查历史申报真实性的风险显著增加。
五、对平台企业的要求与风险
严格履行义务:必须按公告要求,在规定时间内完成备案,并按季度准确、完整报送卖家身份及收入信息。
系统改造与合规成本:需要投入资源改造内部系统,以满足数据采集、校验、加密传输等要求。
高违规成本:不报、瞒报、拒报将面临最高 50 万元罚款,情节严重的将被责令停业整顿。
总结与展望
公告核心:以平台为抓手,通过强制性、高频次的数据报送,实现对跨境卖家(尤其是 B2C、B2 小 B)经营活动的穿透式监管。
影响深远:标志着中国跨境电商税收监管进入“强数据、强穿透、强合规”的新阶段。跨境行业的“野蛮生长”和“税收洼地”红利基本结束。
卖家应对:立即行动是唯一选择。务必检查平台税务信息,确保拥有有效税号并合规申报。尽快寻求专业财税顾问服务,评估历史风险,建立合规体系。合规不再是成本,而是生存和发展的必要条件。
行业格局:将加速行业洗牌,合规经营的卖家优势将凸显,依赖不合规手段获利的卖家将被淘汰。整个行业将向更加规范、透明的方向发展。
文章信息来自于跨境出口情报局,不代表白鲸出海官方立场,内容仅供网友参考学习。对于因本网站内容所引起的纠纷、损失等,白鲸出海均不承担侵权行为的连带责任。如若转载请联系原出处。
友情提醒:白鲸出海目前仅有微信群与QQ群,并无在Telegram等其他社交软件创建群,请白鲸的广大用户、合作伙伴警惕他人冒充我们,向您索要费用、骗取钱财!


闽公网安备35010402350923号