《碧蓝》CP勇仕申请挂牌新三板:《碧蓝》半年流水5.66亿
原标题:《碧蓝》CP勇仕申请挂牌新三板:《碧蓝》半年流水5.66亿
导语:勇仕网络一共 63 名员工,半年创造了 2300 万的净利润。

《碧蓝航线》日服与《战舰世界》的联动活动
上周,《碧蓝航线》开发商之一的勇仕网络向全国中小企业股转系统提交了《公开转让说明书》(下称说明书),标志着勇仕网络申请挂牌新三板,走向资本市场。
据说明书,勇仕网络 2016 年、2017 年和 2018 年上半年营业收入分别为 20.14 万元、4533.15 万元和 3882.30 万元;扣非后净利润分别为 -85.70 万元、2852.87 万元和 2396.47 万元。近两年毛利率都在99% 以上,今年上半年 ROE 为 83.09%,成长性还是较为明显。说明书显示,勇仕网络目前只有 63 名员工。
勇仕网络收入主要依靠《碧蓝航线》一款游戏。据说明书,《碧蓝航线》近两年来占勇仕网络收入的 99.67% 和 99.68%。另一款联运游戏《猫咪挂机》只贡献了 0.32% 左右的收入。
勇仕只获得《碧蓝航线》净收入的 35%
众所周知,《碧蓝航线》是由勇仕网络和上海蛮啾共同开发。而说明书深度揭示了双方合作范围、合作期限以及利益分配等细节。
说明书显示,勇仕网络负责游戏的程序开发与测试,游戏数值、内容等方面策划;而上海蛮啾负责游戏视听、情节方面的设计,还负责游戏的商务推广工作。
利益具体分配方式如下,双方约定,游戏累计流水特指B站支付的国服分成款:
-研发期内:上海蛮啾承担所有研发成本;
-过渡期:当游戏累计流水在 200 万元之内时,上海蛮啾承担所有研发成本,上海蛮啾获得游戏全部收益;
-平稳期:当游戏累计流水超过 200 万元后,双方各自承担工作范围内成本;上海蛮啾获得游戏净收入(扣除渠道成本)的 65%,勇仕网络获得净收入的 35%;
-版权收入:上海蛮啾获得 65%,勇仕网络获得 35%;
-合作期限:到《碧蓝航线》不能盈利为止。
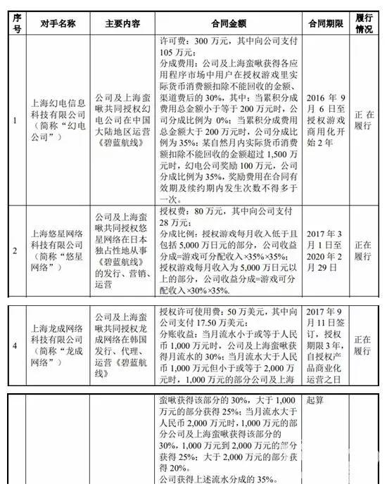
说明书还详细披露了国服、日服和韩服的分成方式,具体见下图:

《碧蓝航线》半年累计流水 5.66 亿 日服收入超 59%
说明书显示,《碧蓝航线》上线以来累计为勇仕带来 8387.37 万元收入,其中去年全年贡献收入 4518.08 万元,今年上半年收入 3869.29 万元。
说明书还按地区,详细披露了游戏上半年里运营情况。其中国服活跃玩家最多,达到 651 万;日服活跃玩家数为 578 万;日服累计流水最高,达到了 3.34 亿元,占总流水的 59.01%。

从上半年销售客户金额来看,也反映了当地游戏流水情况:日服代理商 Yostar、国服代理商 B 站和韩服代理商 X.D. Global 依次分列前三,日服收入占了总收入的一半多。

勇仕网络的另一款自研游戏《猫咪挂机》上半年收入 12.49 万元,去年收入 15.07 万元,贡献不多。
吉比特持股 20% 《碧蓝》主创持股
说明书披露,吉比特持有勇仕网络 20% 的股权。而勇仕网络三位创始人刘镇拥、彭研和陈天翔为一致行动人,持股 66%,是公司的实控人。

吉比特持有勇仕网络 20% 的股权
2015 年 1 月,吉比特子公司雷霆互动向勇仕网络投资 136 万,获得了 15% 的股权;
2016 年 8 月,雷霆互动再以200万元投资勇仕网络,股权升至20%;
2016 年 11 月,雷霆互动以原价将勇仕网络 20% 的股权转让给了吉比特产业基金厦门吉相。
其实,除了股权合作外,勇仕网络有着深刻的吉比特印记。勇仕网络的三位创始人刘镇拥、彭研、陈天翔都曾在吉比特工作过。
另外,《碧蓝航线》的主创陈永亮、曹彦通过员工持股平台间接持有公司股权。
吉比特所投的第三支公司奔赴新三板
勇仕网络已经是吉比特投资的第三家申请挂牌新三板的公司了。
吉比特持股 30% 的淘金互动已经于 2016 年 6 月挂牌新三板。淘金互动主要产品便是《地下城堡》系列。
吉比特近期发布公告,宣布负责运营“雷霆游戏”的子公司雷霆科技将择机申请挂牌新三板。
从财务数据的角度来看,勇仕网络优于淘金互动:

文章信息来自于游戏茶馆,不代表白鲸出海官方立场,内容仅供网友参考学习。对于因本网站内容所引起的纠纷、损失等,白鲸出海均不承担侵权行为的连带责任。如若转载请联系原出处。
友情提醒:白鲸出海目前仅有微信群与QQ群,并无在Telegram等其他社交软件创建群,请白鲸的广大用户、合作伙伴警惕他人冒充我们,向您索要费用、骗取钱财!
本文相关公司
勇仕科技认证
旗下产品(1款):



闽公网安备35010402350923号