音频社交娱乐应用的出海方案:Umelive高效助跑
随着娱乐产业的日益丰富化,音频社交模式逐渐从小众走向大众,各类音频社交软件伴随着各种各样独特的优势迅速崛起。国内有着一大批以音频直播、音频聊天室、播客模式的音频社交软件,这种便捷的娱乐模式和声音背后的神秘感迅速累积了一大批用户。在全球疫情流行期间,Clubhouse 等纯音频社交应用也在全球掀起了一大波热潮,连 Facebook 也在 2021 年 6 月在美国市场正式发布 Live Audio Rooms,加入这个古老而又新兴的行业。
“阿拉伯地区的多数国家女性,在公共场合有着蒙面的习俗。虽然在网络上更为开放,愿意进行视频直播。但是还是有一部分女性,不愿意抛头露面。为了将网络直播普及到更多受众,于是便有了语音直播,这种不需要露脸便能进行良好互动的直播方式。”阿拉伯地区的一款风靡的语聊产品 Umelive 的负责人,这样向我们介绍道,“我们从 2016 年开始就开始在阿拉伯市场进行了语聊产品的运营服务,非常受欢迎。”中东市场上的娱乐社交类 App 排名前十的应用便是如此应运而生。

它是由网乐公司出品,公司成立于 2015 年 6 月,团队主要成员来自网龙、百度 91,有专门的阿语团队,国际化客服支持系统,专注于内容产品的开发和运营,是出海中东的公司中,内容型产品的领跑者,是中东最大的内容分发平台。并获得了中国软银等著名投资公司的投资。
在 Umelive 的起初的语音聊天模式迅速走红之后,配合其强大的技术团队支持下,有了一套完整的语音聊天和直播系统,可以与来自附近或世界各地的人一起畅玩免费游戏,并随时邀请朋友参加线上派对。Android、iOS 端用户都能同步无缝语音聊天低延迟,适配本地化语言与操作习惯系统,独具特色的礼物系统和活动模式,深受当地用户欢迎。

许多创业团队已经敏锐地嗅到了这个市场的价值,但是往往还会遇到以下问题:
. 初期找不到合适的技术团队,开发难题自己一个个摸索;
. 时间就是金钱,等产品逐渐成型,市场已经被竞品占领;
. 上线后 bug 频出,日常崩溃,市场投入打水漂;
. 没有合适的商业模式,是先积累用户还是先做营收;
. 如何培养用户的付费习惯,如何留住大 R 等等。
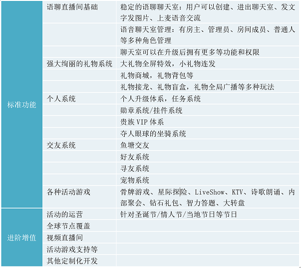
而 Umelive 如今已经是一套发展成熟,运营方案完整的产品体系,含有语聊产品几乎所有的标准功能,并增加了许多特色化玩法。其功能不仅包含面向直播模式的送礼打赏,还有面向用户大 v 的各种增值服务,如聊天室皮肤、头像框、定制礼物、坐骑等,适配了各种增强用户黏性与产品社交性的小游戏和宠物系统,还有伴随各种当地节日开展的全服活动等。

功能列表如下:

UMELIVE 为了进一步扩大全球化的影响力,也在寻找关注想出海的公司。通过付费和资源互换等形式,提供技术与运维扶持,运营方案咨询,进行定制开发,共建一个更大的互联网社交生态圈。
如有合作意向:
可联系电话:13313782961
添加微信号:wl18866669999
产品官网:http://umelive.thewondernews.com/
文章信息来自于Umelive,不代表白鲸出海官方立场,内容仅供网友参考学习。对于因本网站内容所引起的纠纷、损失等,白鲸出海均不承担侵权行为的连带责任。如若转载请联系原出处。
友情提醒:白鲸出海目前仅有微信群与QQ群,并无在Telegram等其他社交软件创建群,请白鲸的广大用户、合作伙伴警惕他人冒充我们,向您索要费用、骗取钱财!


闽公网安备35010402350923号