重磅!刚刚,官方发布游戏广告最新通知!这些情况或将被禁止!
3 月 14 日,中国音像与数字出版协会协调相关单位和专家完成了《游戏分发与推广基本要求》团体标准的起草工作,现面向全行业相关单位征求意见,本次征求意见时间为 2023 年 3 月 14 日至 4 月 13 日。

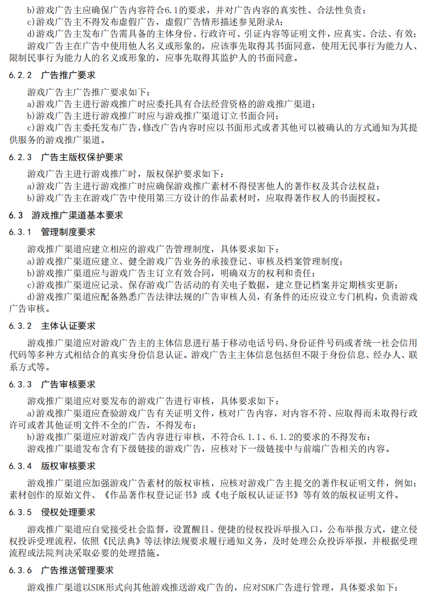
《游戏分发与推广基本要求》团体标准征求意见稿中,列举了 5 种虚假广告情形。

同时,根据《游戏分发与推广基本要求》团体标准规定,游戏推广渠道应查验游戏广告有关证明文件,核对广告内容,对内容不符、应取得而未取得行政许可或者其他证明文件不全的广告,不得发布。
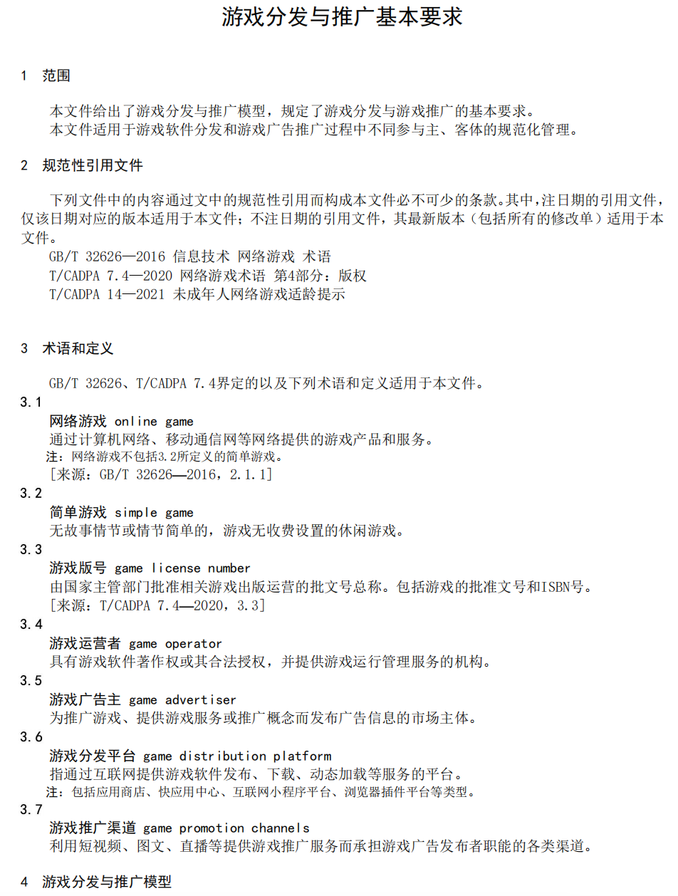
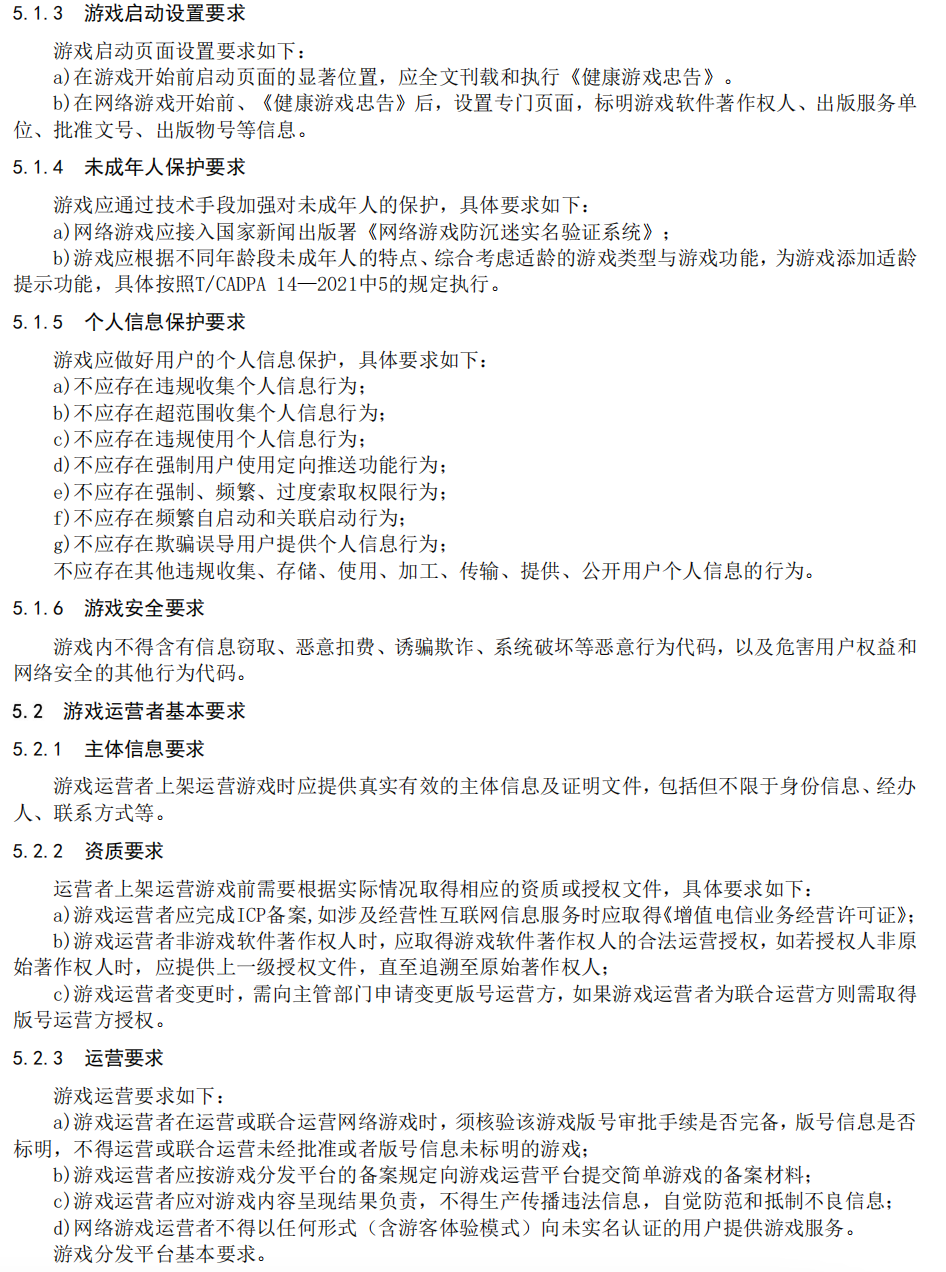
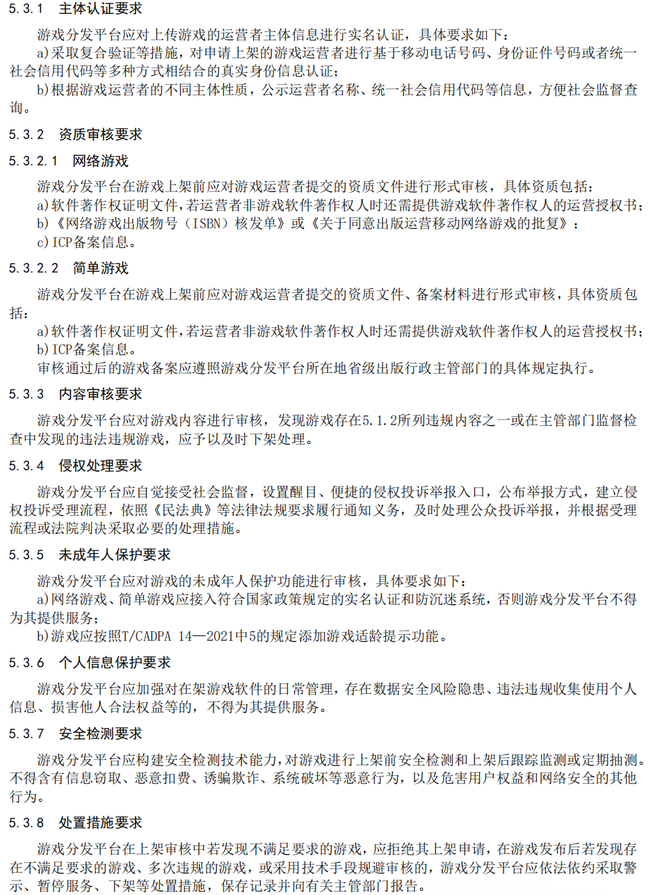
《游戏分发与推广基本要求》团体标准原文截图:







文章信息来自于DataEye,不代表白鲸出海官方立场,内容仅供网友参考学习。对于因本网站内容所引起的纠纷、损失等,白鲸出海均不承担侵权行为的连带责任。如若转载请联系原出处。
友情提醒:白鲸出海目前仅有微信群与QQ群,并无在Telegram等其他社交软件创建群,请白鲸的广大用户、合作伙伴警惕他人冒充我们,向您索要费用、骗取钱财!


闽公网安备35010402350923号