AppsFlyer发布首个区域市场指数报告:数据说话,2023年你的产品应该发往哪个市场?
2023 年 4 月 17 日,AppsFlyer 发布了《广告平台综合表现报告——区域特别版》(下文简称“报告”)。值得一提的是,与此前发布的报告不同,这是 AppsFlyer 首次从地区而不是渠道的维度来关注移动应用的营销表现,也是 AppsFlyer 发布的首个区域市场排名指数报告。
在这份报告中,AppsFlyer 分 Android 平台和 iOS 平台,对各个 App 类别(包含游戏和非游戏应用)在全球各个市场的“获客指数”和“再营销指数”做了排名,展示了两项指标下得分 Top10 的市场,以及得分倒数 10 名的市场。
而这两项指数,其实可以简单理解为综合了市场规模、用户价值、竞争程度、广告主预算增减、自然增长可能性等等方面的考量,觉得更有增长可能性的市场,指数排名就会越靠前。

Note:这里对感兴趣报告指数计算规则的读者,做下简单介绍。
如需浏览完整榜单和方法论,请扫描二维码查看全文。

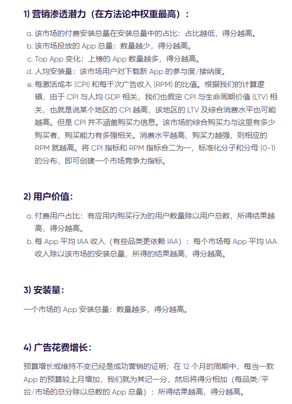
以获客指数为例,AppsFlyer 主要衡量了一款产品 4 个维度的数据,分别是营销渗透潜力、用户价值、安装量和广告花费增长,其中为了更多地关注一些规模还不够大但是有增长潜力的市场,AppsFlyer 这份报告将营销渗透潜力在方法论中的权重调到了最高。4 项数据指标更详细的规则如下图所示。

这份报告的意义,一方面在于帮助营销人员直观地了解在几个热门的赛道上投放哪几个市场有更强的增长潜力,特别是在买量成本越来越高的情况下,这可以帮助营销人员一定程度上降低试错成本。
另一方面,笔者在本文中也特别以市场的维度关注了几个重点市场上的热门品类,这可以帮助一些专注于某个市场并且在该市场有比较多资源的开发者更直观地看到自己关注的赛道之外,该市场上还有哪些关联赛道存在比较大的机会。
下面我们对报告的整体情况以及报告中的一些亮点做了解读。
游戏:站稳美国市场,看向东南亚
在本报告中,AppsFlyer 在 Android 端和 iOS 端各统计了 11 个游戏类别的排名情况,不过在本文我们重点来看出海从业者最常关注的博彩、超休闲、益智、RPG、SLG、模拟经营 6 个类别,对其他类别感兴趣的读者欢迎点击阅读原文下载原报告了解。






1、美国仍然是游戏在获客方面最理想的市场。特别是在超休闲、益智、RPG 和模拟经营这 4 个赛道上,美国市场凭借着大规模的用户群体、更高的付费用户占比排到了双端第 1。不过在 AppsFlyer 的报告中也提到,美国市场的竞争也更强,这主要表现为热门 App 很少变动,新游下载意愿得分低。也就是,更值得、但也更难。
2、从 iOS 端的榜单排名来看,笔者发现东南亚国家在游戏厂商的眼里存在感很高,马来西亚、菲律宾、印尼三个国家都分别在 4 个游戏类别的 iOS 端榜单上榜上有名。笔者认为,这一方面与这几个东南亚的新兴市场 iOS 设备的渗透率不高、市场竞争还不充分有关,以马来西亚为例,iOS 设备占比为 35% 左右,而多数东南亚国家的 iOS 与 Android 设备占比大概在 3:7 或 2:8;另一方面,根据最近白鲸出海与几位游戏从业者的交流发现,很多游戏公司也的确在大力开拓东南亚市场。数据也可以一定程度上证明这一点,还是以马来西亚市场为例,根据 App Growing Global 的数据显示,近一个月来 iOS 端广告素材投放量 Top10 的游戏中,有 5 款游戏 Top10 的预算市场都有马来西亚。
在 Android 端同理,我们观察到 Android 设备占比不算高的日本(stat counter 数据显示日本 Android 设备占比约 31%),在 5 个游戏品类下,都进入了 Android 端榜单 Top5 市场。对于某一个市场不占主流的操作系统,厂商并没有给予足够重视。然而,日本比较特殊的是,凭借高用户价值,即便 Android 设备占比只有 30% 左右,厂商如果做得好,也会有相当不错的流水。

日本、韩国、巴西、俄罗斯、越南 5 个市场 Android 端获客指数排进 Top10 的游戏品类
在 Android 端,除了日本以外,韩国、巴西、俄罗斯和越南也同时进入多个品类的榜单。
3、最后介绍一个观察到的黑马,挪威进入了超休闲、益智和模拟经营 3 个细分赛道榜单的 Top10。挪威可以在榜单排名上有好的表现,主要与用户价值高和用户对几个品类较高的接受度有关。从用户价值来看,以卡通农场(Hay Day)这款模拟经营游戏为例,点点数据显示该游戏近一个月在挪威市场的 ARPDAU 值为 0.24 美金,相比之下美国市场和同为北欧地区的游戏大国芬兰的 ARPDAU 值都只有 0.06 美金。
从市场需求来看,在挪威 4 月 11 日 AppStore 游戏类免费下载榜 Top10 的游戏中除了排名第二的 MONOPOLY GO!以外,其它几款游戏都是益智、模拟经营和超休闲游戏,可见挪威玩家对这几个品类的喜爱。

非游戏:新兴市场社交娱乐购物需求齐爆发
非游戏部分,笔者重点统计了 Android 端的 11 个类别以及 iOS 端的 10 个类别下各市场的排名情况(Android 端比 iOS 端多一个图书类,AppsFlyer 没有统计图书类在 iOS 端的获客指数排名),笔者从 App 主要满足用户的需求的角度划分,将几个类别划分为社交、娱乐、自我提升、购物 4 个部分,下面我们按照每一部分去介绍。
社交篇



在通讯、约会交友和社交这三个“社交属性”比较强的品类中(可以对照 WhatsApp、Tinder、Facebook 理解通讯、约会交友和社交 3 个细分品类),我们可以看到几个趋势。
1、新兴市场在社交方向的榜单中表现明显比较好,上榜的国家集中于中东北非、非洲、中亚地区。笔者判断,几个新兴市场应该是因为自然安装高、App 投放总量少、新 App 接受度高等原因而获得高得分的。社交是一项比较基础的需求,因此互联网发展还处于比较早期的市场明显对于这一类 App 的接受度更高。
2、除了几个比较小众的新兴市场以外,还有几个市场比较值得关注,比如英国在通讯类 App 的 iOS 榜单上排到了第 2 位、热情的巴西人民依然很爱约会交友类 App, 巴西在 Android 端榜单上排在第 1 位,韩国则是在社交赛道双端都表现出色、展现出了强烈的社交需求,分别排在 Android 和 iOS 榜单的第 3 和第 4 名。
娱乐篇



1、娱乐赛道包括直播 App、短视频 App、流媒体 App 等,作为娱乐大国,美国仍然是娱乐类赛道获客效果最好的市场,排在娱乐类 iOS 端的第 1 位;
2、日韩市场在 Android 端的表现值得关注,报告显示在娱乐类赛道,韩国和日本分别排在第 2 和第 4 位;在音乐类赛道,日本和韩国分列第 3 和第 5 名,不过出海这两个国家时也要考虑到这两个市场较高的文化壁垒;
3、尼日利亚作为非洲人口第一大国,也爆发出了很强的娱乐需求,在娱乐类和音乐类 Andriod 榜单上都排进了 Top10。
4、在本次报告中 AppsFlyer 在图书赛道只统计了 Android 端获客指数的排名情况。在这份排名中,土耳其排到了 No.1 的位置。此前土耳其在图书赛道不是一个存在感很强的市场,不过据笔者观察,目前土耳其 Google Play 图书类免费下载榜上排名第一的 Wattpad,已经针对土耳其市场推出了土耳其版本,可以看出土耳其的网文市场已经得到头部玩家的重视,另外,来自中国厂商的 GoNovel 也排在了榜单第 4 的位置。除了土耳其外,印尼、意大利和法国也是图书类赛道值得关注的市场。
购物篇

购物类赛道,iOS 端美国仍然是得分排名最高的国家,从 Temu 移动端在美国的快速增长就可以看出美国消费者对于新兴的购物 App 的接受度依然很高,在 Android 端,最值得关注的是日本,排到了 Top2 的位置,除此之外,主要是中东北非地区的新兴市场(埃及、巴基斯坦、阿联酋)和拉美地区的新兴市场(哥伦比亚、巴西、阿根廷)上榜,这几个国家的共同特点是互联网起步比较晚,因此相较于欧美国家,移动端购物的习惯养成得更好。
最后是个人提升方向的两个赛道,健身健康和教育,大家可以从下图中了解这两个赛道的详细情况。


除了获客指数外,AppsFlyer 也在报告中列出了各个地区市场在不同赛道上 iOS 端和 Android 端再营销指数的排名,其中也不乏亮点。
1、几个新兴市场在购物类再营销榜单上表现亮眼,其中印度排名第 1,俄罗斯、哥伦比亚和波兰凭借着较高的 30 天付费用户/留存占比得分、较低的付费安装占比和较低的竞争强度排名 2 到 4 位。
2、游戏方面,英国因为较低的竞争强度和较高的 30 天数据得分排在博彩游戏榜单 No.1。
本文只是对报告中重点赛道的整体情况和亮点做了解读,想要了解更详细的排名情况的开发者,欢迎扫描二维码或点击“阅读原文”下载并查看完整报告。

【本篇文章属于白鲸出海原创,如需转载:需联系授权方可,未经授权严转载!】
友情提醒:白鲸出海目前仅有微信群与QQ群,并无在Telegram等其他社交软件创建群,请白鲸的广大用户、合作伙伴警惕他人冒充我们,向您索要费用、骗取钱财!


闽公网安备35010402350923号