拿到牌照3年了,新加坡数字银行发展如何?
原标题:七五盘点 | 拿到牌照3年了,新加坡数字银行发展如何?
作者:7点5度 (微信公众号ID:Asia7_5)
白鲸出海注:本文为7点5度发布在白鲸出海专栏的原创文章,转载须保留本段文字,并注明作者和来源。商业转载/使用请前往7点5度专栏主页,联系寻求作者授权。

题图来源 | pexels
2020 年 12 月,新加坡金管局(MAS)公布了数字银行牌照成功申请名单:Grab 和新加坡电信 SingTel 组成的财团以及东南亚科技巨头 Sea Group(冬海集团)获得全面数字银行牌照(Digital Full Bank);蚂蚁集团和以绿地金融投资控股集团为首的财团获得批发数字银行牌照(Digital Wholesale Bank)。
据当时的新加坡金融管理局行长拉维·梅农(Ravi Menon)表示:“我们希望它们能够与现有的银行一起繁荣发展,提供优质的金融服务,尤其要服务好更多的企业和个人。数字银行将进一步加强新加坡的金融发展,促进数字经济的发展。”
那么 3 年时间过去了,这四家数字银行在新加坡发展状况如何?其发展有何特点?
数字银行陆续推出,关注中小企业
冬海集团推出 MariBank
2022 年 7 月,MariBank 开始在 Shopee 员工进行内测。今年 3 月 15 日,冬海集团正式推出 MariBank 数字银行,仅限受邀者。目前提供年利率为 2.5% 的 Mari 储蓄账户,没有最低存款、工资信贷要求或最低支出金额。利息每天累积,并根据前一天的余额计算。开设 Mari 储蓄账户,客户必须是新加坡人或永久居民且年满 18 岁。该银行的邀请目前仅限于其生态系统的用户,例如 Shopee 客户和个人卖家。收到邀请的人可以从 Apple App Store、Google Play Store 或 Huawei AppGallery 下载 MariBank 应用程序。据 LinkedIn 公开数据显示,MariBank 团队来源于 DBS、CITI、UOB、Maybank 等东南亚最知名的传统银行的高层管理层。
Grab 和 Singtel 推出 GXS
GXS 数字银行由 Grab 与 Singtel 合作成立,Grab 拥有其 60% 的股份,Singtel 持有 40% 股份。2022 年 8 月,GXS 推出了储蓄业务,仅向与 GXS、Grab 和新加坡电信相关的特定员工和尚无银行账户的用户推出。用户最多可在其主要 GXS 账户中存入 5000 新币(约人民币 24777 元),每日利率为 0.08%。用户还可在 GXS 应用程序中创建“储蓄口袋”,留出资金用于特定目标,与传统银行的定期存款利率相当。今年 4 月 26 日,GXS 又推出了即时个人贷款产品,适用于新加坡所有符合条件的个人(例如最低年收入 20000 新元的个人)。用户可以申请低至 200 新元的 GXS FlexiLoan,利率每年 3.8% 起(实际利率也有可能每年 7.15% 起),具体取决于个人的信用风险评分评估。据了解,GXS 的用户群体锁定在灵活就业人员,如 Grab 的送餐人员,并为他们降低享受银行服务的门槛。
蚂蚁推出星熠数字银行
2022 年 6 月,蚂蚁集团的全资子公司——ANEXT Bank 星熠数字银行在新加坡开业,将专注服务注册地在新加坡的本地和东南亚区域的中小微企业,尤其是从事跨境贸易的企业,为其提供创新、安全的多种数字金融服务,助力其数字化升级与全球化发展。据悉,开业初期星熠数字银行推出首个产品 ANEXT Business Account,这款为中小微企业而设的数字银行存款账户,是新加坡首个可为非本地公司提供远程开户服务的创新举措,无论主要业务开展地是否在新加坡,只要在新加坡注册均可“一键开户”。此举将大大方便该区域的中小微企业。今年 3 月,蚂蚁集团向 Anext Bank 追加 1.88 亿美元投资。
绿地金融推出绿联国际银行
2022 年 6 月 3 日,新加坡金融管理局(MAS)批准绿联国际银行(GLDB)正式开业,成为新加坡首批由 MAS 批准开业的数字银行。绿联国际银行由绿联集团控股公司 100% 持股,绿联集团控股公司股东方为绿地控股全资子公司绿地金融投资控股集团有限公司和联易融香港有限公司。绿联国际银行首次出资不低于 1 亿新币。绿联国际银行(GLDB)致力于为新加坡本地中小微企业(MSME)及科技创新型企业提供供应链融资服务及相关金融产品,在其成长过程中提供全方位的金融解决方案,利用数字批发银行与传统商业银行之间的差异化优势,增强企业的创新能力与活力。绿联国际银行的战略发展规划将分为三个阶段:从服务新加坡中小微企业和科创企业起步,到立足新加坡,辐射东南亚“一带一路”沿线国家,最终服务全球更广泛地域的成长型企业。
优先服务生态客户,传统银行有压力
从上述的盘点可以看见,关注中小企业和个人用户是新加坡数字银行的特点之一。除此之外,在 2020 年拿到牌照的四家数字银行也有各自的特点,尤其是关注其生态内的用户,发挥自身的优势,比如:
来自冬海集团的 MariBank 首先于服务冬海集团内部生态的用户,如 Shopee 客户与卖家;由 Grab 出资的 GXS 银行也以其低门槛的金融产品优先服务于诸如 Grab 送餐员这样的灵活就业人员;蚂蚁集团旗下的星熠数字银行则注重以其创新、安全的数字金融技术,帮助中小微企业尤其是跨境贸易的企业的数字化与全球化发展;而拥有中国国企背景的绿地金融,不仅利用全方位的金融产品与方案服务新加坡本地中小企业,更有通过立足新加坡,逐渐辐射东南亚“一带一路”沿线国家,最终服务全球成长型企业的愿景。
据新加坡早报网报道,2022 年在新加坡数字银行陆续推出的同时,传统银行也纷纷调高各种存款利率,显然门槛较低、利率更有优势的数码银行的问世,让传统银行业也感受到了压力。然而,尽管数码银行没有实体银行的成本,也为用户提供了更大便利,但在维护网络安全稳定方面,必然要在网络安全与技术上有更多的投入,否则用户蒙受损失的同时,银行的口碑也会下降。
与此同时,传统银行和其他公司也参与加数字银行的竞争中。比如,Trust Bank 是由渣打银行和新加坡最大连锁超市 FairPrice Group 在 2022 年 9 月推出的数字银行。其中,渣打银行拥有 Trust 的 60% 股权,其余股权由 FairPrice Group 及其控股实体投资的公司持有。自运营以来,Trust Bank 已经吸引了 50 万用户。Trust Bank 计划在 2024 年底成为新加坡第四大银行,力争在 2025 年实现盈利,并计划推出面向消费者的小额贷款服务。
大马和菲律宾也发数字银行牌照
除新加坡之外,马来西亚也于 2022 年 4 月颁发了 5 张数字银行牌照,其中,由 Boost 和 RHB 银行组成的财团、新加坡 GXS 银行和郭鹤年家族的郭氏兄弟公司组成的财团、由冬海集团和杨忠礼组成的财团获得了由 2013 金融服务法案许可的牌照资格。由永旺旗下的两家金融和信用服务公司以及MoneyLion 组成的财团、由 KAF 投行牵头与二手车平台 Carsome 以及金融比价平台 Jirnexu 和 MoneyMatch 参与的财团获得了基于 2013 伊斯兰金融服务法案的伊斯兰数字银行牌照。
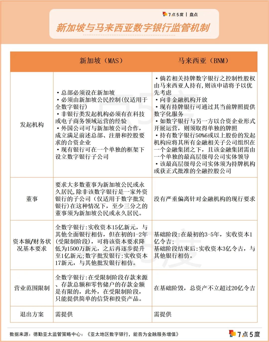
至于新加坡和马来西亚数字银行监管机制的区别,可参考下表:

印尼目前没有专门的数字银行牌照,但是获得印尼央行发放的银行牌照与印尼金融服务管理局(OJK)许可的银行可以提供数字银行服务。包括三井住友、冬海集团。韩国 KB 国民银行等集团旗下的银行已在印尼上线了数字银行服务。
泰国同样尚未发布数字银行牌照但有数字银行服务在泰国开展。社交媒体 LINE 在 2018 年通过旗下子公司 LINE Financial Asia Corpration Limied 和泰国 5 大商业银行之一的开泰银行子公司 KASIKRN Vision Company Limited 合资成立 KASIKORN LINE CO,LTD. 公司运营的方式在泰国开展数字银行服务。而今年 1 月,泰国央行(BOT)也发布文告表示将会在 2024 年发放 3 张数字银行牌照。
菲律宾央行目前已颁发 5 张数字银行牌照,分别为 Overseas Flipino、Tonik、Uno Bnk、Union Bank、Go Tyme。2021 年 8 月 31 日后,菲律宾关闭牌照申请通道至 2024 年。
总的来说,东南亚在近年来经济发展迅速,但金融服务覆盖程度不高。而年轻化的人口结构与人口基数,与数字经济的高渗透率,为东南亚数字银行的发展提供了潜力。而数字银行在东南亚地区的发展,也将作为金融创新促进金融业发展,提高东南亚市场在全球的竞争力。而数字银行所带来的普惠金融,也更适合于东南亚经济的发展现状。
文章信息来自于7点5度,不代表白鲸出海官方立场,内容仅供网友参考学习。对于因本网站内容所引起的纠纷、损失等,白鲸出海均不承担侵权行为的连带责任。如若转载请联系原出处。
友情提醒:白鲸出海目前仅有微信群与QQ群,并无在Telegram等其他社交软件创建群,请白鲸的广大用户、合作伙伴警惕他人冒充我们,向您索要费用、骗取钱财!



闽公网安备35010402350923号