7月谷歌新政 | 金融(贷款)类App成高风险重灾区
原标题:7月谷歌新政 | 金融(贷款)类App成高风险重灾区
作者:Android GO出海
来源:Android GO出海

题图来源 | pexels
谷歌于 2025 年 7 月 10 日发布了新一轮的 Google Play 政策更新,这也是今年谷歌政策迎来的第三次更新。
近些年,Google Play 频繁收紧平台政策,尤其是对金融类应用的合规要求日益严格。不出意外,7 月新政再次涵盖金融服务 App:个人贷款/加密货币政策双双更新。以及对部分现有政策进行了澄清说明,下面笔者总结了关键的变化和见解,方便大家快速调整业务。

2025 年 7 月 10 日政策更新原文详见:https://support.google.com/googleplay/android-developer/answer/16296680
一、重要政策更新梳理
1、金融(个人贷款)类 App 政策更新
谷歌政策要求,自 2025 年 8 月 27 日起,仅允许在“巴基斯坦”提供短期(<60 天)个人贷款产品,且必须完全遵守当地法律法规。

在此之前贷款类产品由于定义模糊,开发者多依靠“本地化包装”规避审核,而这次 Google Play 首次官方确认唯一特例国家,其余国家全面禁止短期贷款产品。出海 xjd 团队立即排查是否涉及<60 天的高频贷款模型,避免触发审核/下架。
2、金融(加密货币和软件钱包)类 App 政策更新
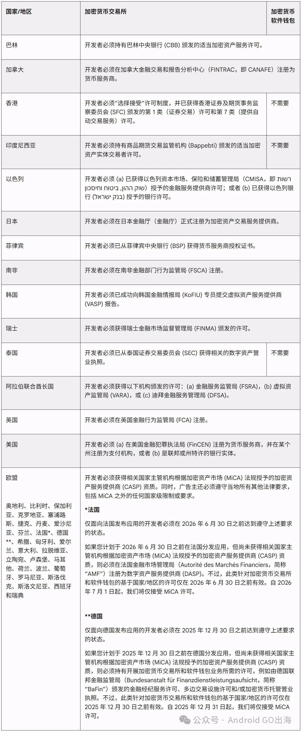
自 2025 年 10 月 29 日起,Google Play 将在“加密货币交易所和软件钱包”政策中添加帮助中心链接,详解各国合规标准。

截至目前,信息披露涉及国家/地区包括:美国、英国、欧盟、中国香港、日本、韩国、加拿大、阿联酋、印度尼西亚、菲律宾、泰国、南非、巴林、瑞士等。

二、7 月政策澄清性说明:平台重点风险点再强调
1、健康权限(特别是身体传感器)新标准出台
由于 Android 16 起引入了新的 android.permission.health 权限体系,Google Play 对心率、血氧、体温等敏感数据访问权限做出细化说明。关于 Android 健身与健康权限的更深入的解读,遵守健康类 App 的合规边界,可以移步牢鹅的谷歌三月政策更新文章:《即日生效!Google Play政策更新:医疗或健康类App又将收紧》。
2、AI 生成内容需加强安全控制
Google Play 即将在“生成式 AI 内容政策”中新增官方指南链接,明确 AI 生成类 App 需避免生成以下类型内容:
色情、暴力、骚扰等不当内容;
未成年相关风险;
欺诈性或误导性信息。
谷歌官方指南链接:
https://support.google.com/googleplay/android-developer/answer/16353813
3、广告内容评级不得高于应用内容评级
谷歌再次强调:Google Play 安全中心的内容评级问卷只针对 App 本体内容,不考虑广告、隐私权规范或任何附加用户协议。
4、明确假冒政策新增 FAQ 解读
Google Play 将向假冒政策添加帮助中心问答链接,帮助开发者理解 Logo、名称、品牌描述等方面的侵权风险边界。
最后,Google Play 政策截止日期重要提醒:
新闻与杂志类 App 声明,截止日期:2025 年 8 月 27 日。参考文章:《4月谷歌新政 | Google Play今年对“数据安全”的管控将全面升级!》
API Target 适配升级,自 2025 年 8 月 31 日(最晚可申请延期至 11 月 1 日),新应用必须 Target Android 15(API 35),已上线应用若低于 Android 14(API 34)将无法向高版本系统用户提供安装。
总结
从 2024 年到 2025 年上半年,Google Play 已连续发布多轮政策更新,金融(贷款)类 App 成为反复点名、严格审查、频繁下架的重点高风险领域。这种变化背后的原因是全球国家监管环境持续趋严。许多国家和地区对高利贷、暴力催收等现象高度警惕,纷纷出台法律限制此类金融行为,平台必须响应本地法规的变化。
其次,合规透明度被推向新高度。Google Play 对用户数据收集、敏感权限调用的审核标准显著提升,要求开发者在最小范围内申请权限,并清晰说明用途,强化用户知情权与授权机制。
文章信息来自于Android GO出海,不代表白鲸出海官方立场,内容仅供网友参考学习。对于因本网站内容所引起的纠纷、损失等,白鲸出海均不承担侵权行为的连带责任。如若转载请联系原出处。
友情提醒:白鲸出海目前仅有微信群与QQ群,并无在Telegram等其他社交软件创建群,请白鲸的广大用户、合作伙伴警惕他人冒充我们,向您索要费用、骗取钱财!
本文相关公司
谷歌认证


闽公网安备35010402350923号