FBA新规落地,亚马逊上线“部分退款”功能
原标题:FBA新规落地!亚马逊上线“部分退款”功能
作者:阿飞@AMZ123
来源:AMZ123跨境电商

题图来源 | Unsplash
在跨境电商圈,有一句心照不宣的“行规”:每逢旺季,亚马逊必出幺蛾子。卖家刚忙着备货、筹划广告预算,平台往往就抛出新政,让人措手不及。
而就在近日,亚马逊的新动作再次落地。
亚马逊推出“部分退款”功能
退货处理向来是跨境卖家的“老大难”。仓储费、移除费、逆向物流费,叠加起来,常常比商品本身还贵。
而为了缓解这一问题,AMZ123 了解到,去年 7 月,亚马逊曾抛出一剂“止痛药”——仅退款功能。规则是,售价低于 75 美金的商品,卖家可以直接退款,让买家留货。简单粗暴,省去了退货折腾,卖家普遍觉得“对小单挺管用”。
但问题也很明显:高于 75 美金的商品,一律不在保护伞下。对不少卖家来说,这就是“只止了一半的痛”。
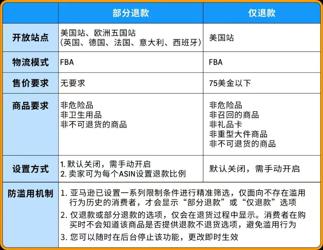
基于此,亚马逊近日宣布进一步升级退货政策,上线“部分退款”功能。值得一提的是,这一新功能的适用范围和使用规则,相比“仅退款”有了显著扩展。
具体而言:
覆盖面更广:不只美国站,欧洲五国(英国、德国、法国、意大利、西班牙)也同步上线;
取消价格门槛:过去 75 美金的限制被彻底放开,高客单价商品同样适用;
适用品类更灵活:只要不是危险品、卫生用品或平台标记为不可退货的商品,甚至连召回品、礼品卡和大件货,都能进入“部分退款”范围。

当然,亚马逊也留了一道“安全阀”。只有在没有滥用退货历史的买家面前,系统才会显示“部分退款”选项;每一笔请求,平台都会根据买家资料和消费记录进行自动审核,以避免被恶意利用。同时,卖家的自主权也有所增强。是否开启、在哪些 ASIN 上开启、退款比例设多少,卖家都可以自行设定。
从“仅退款”到“部分退款”,亚马逊的调整并非偶然。
一方面,是成本与体验的老生常谈。退货在 FBA 体系中始终是高成本、低效率的环节,仓储、逆向运输、二次分拣甚至销毁,处处都要花钱。与此同时,退货流程复杂、耗时,也是买家抱怨最多的问题。“部分退款”正好同时缓解这两点:卖家减少损耗,买家省去麻烦。
另一方面,则是平台竞争的必然选择。在 Temu 等跨境平台大力推行“退款不退货”模式的背景下,亚马逊需要拿出新的售后工具来维持用户心智。通过取消价格门槛、扩大适用范围,“部分退款”不仅回应了卖家诉求,也为旺季的用户留存增加了一层保障。
不过需要注意的是,“部分退款”并非没有代价。相关订单仍会被计入 ASIN 的平均退货率,并可能触发商品详情页上的“高退货率”标签。虽然卖家无需为此额外支付费用,但在数据层面的波动,依然可能影响 Listing 的整体表现。
换言之,这一功能既带来成本优化的机会,也增加了运营层面的不确定性。卖家在使用时,需要在降低退货成本与保持商品表现之间,找到平衡点。
亚马逊 FBA 新规 9 月 30 日起生效
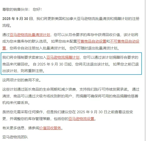
AMZ123 获悉,根据亚马逊此前发布的通知,自 9 月 30 日起,美国、加拿大站点的 FBA 批量清货和捐赠计划迎来新一轮调整,而新规现已全面生效。

批量清货计划:默认处理未售库存
根据新规,FBA 的批量清货计划不再需要卖家额外申请。卖家库存中未售出的、不可售的商品,将由亚马逊自动进入清货流程。卖家可从中获得一部分回收价值,通常约为商品售价的 5%–10%,相应费用则会直接从账户中扣除。
需要注意的是,如果卖家在 9 月 30 日之前未修改后台的“可售商品/不可售商品自动设置”,系统会默认注册进入批量清货计划。当然,卖家后续仍可选择退出或调整设置。
业内人士分析认为,清货计划的核心目的并不是为了提升卖家收益,而是为了帮助亚马逊更快地释放仓储空间,降低长期库容压力。对于平台而言,这一机制能让滞销和不可售库存及时流出,避免堆积在 FBA 仓库中占用资源。
不过,对卖家来说,清货只能算是“止损”,回收价值有限,且仍需承担费用。如果缺乏主动管理,库存一旦被自动清理,往往意味着利润进一步被压缩。
FBA 捐赠计划:强制纳入,不可退出
与批量清货不同,FBA 捐赠计划则更为严格。亚马逊明确规定,自新规生效起,所有卖家将被强制纳入捐赠计划,且无法主动退出。即便此前曾选择退出,该计划也会在新规执行后自动恢复生效。
在捐赠机制下,亚马逊会将卖家的部分库存直接用于公益用途。然而,即使库存被捐赠,卖家依然需要承担相应的清理费用。因而相较于上一条,该条款引发不少卖家关注和讨论,有卖家直言“如果不收移除费,捐赠倒也乐意”,但在现有规则下,卖家承担的成本并未减少。
整体来看,此次 FBA 新规同时收紧了清货与捐赠两条通道。清货计划更多是为亚马逊减轻仓储压力,而捐赠计划则强调平台的公益与可持续形象。但不论路径如何变化,核心成本依旧由卖家承担。
因此,卖家需要尽快检查并调整后台设置:可售库存谨慎使用自动清货,不可售库存则优先选择自行移除。在旺季来临前,主动处理库存,才能避免被动清理或捐赠带来的额外损失。
文章信息来自于AMZ123跨境电商,不代表白鲸出海官方立场,内容仅供网友参考学习。对于因本网站内容所引起的纠纷、损失等,白鲸出海均不承担侵权行为的连带责任。如若转载请联系原出处。
友情提醒:白鲸出海目前仅有微信群与QQ群,并无在Telegram等其他社交软件创建群,请白鲸的广大用户、合作伙伴警惕他人冒充我们,向您索要费用、骗取钱财!
本文相关公司
亚马逊认证


闽公网安备35010402350923号