前自动驾驶明星公司,做了一款 AI 陪伴 App
图森未来,这家曾在美股市值超过 180 亿美元的自动驾驶明星公司,在经历退市、关停主要市场 L4 级别卡车智驾业务后,在一片争议声中官宣了全新的品牌名称“CreateAI”,正式进军 AIGC 和游戏领域。
公开信息显示,CreateAI 旗下《Project MOBA》、《金庸群侠传》、《KINGS》等多个项目仍处在研状态。但近日我们发现,旗下一款名为《Breath of You》的 AI 陪伴产品已悄然开启双端公测。

《Breath of You》被描述为“纯乙女向的无限流 AI 情感陪伴 APP”,其在 2025 ChinaJoy 现场首次公开亮相。CreateAI CEO 吕程在当时的**中说,他意识到玩家对于高品质游戏及自我表达的需求在持续提升,而 AI 不仅让游戏开发变得更加高效,也带来了更多情感表达的可能。
这句话可能一定程度上概括了《Breath of You》的设计思路,AI 解决交互的问题,再用 PGC 内容满足用户对于品质的高要求,这是一种AI 陪伴的精品化发展思路,我们最早在《LoveyDovey》上看到,《Breath of You》又对其进行了继承和发展。

《Breath of You》应用商店截图|图源:点点数据
不做 UGC,稳定体验优先的 AI 陪伴路线
区别于主流产品,《Breath of You》完全放弃了 UGC,平台提供了 6 个官设角色供用户选择。这一设计的优势很明显,比如为玩家提供了体验保障,角色不会因为原作者修改/删除或者平台审核等原因一夜消失;官方调教下的角色人设丰富,一致性也更好,体验上,UGC 一般难以企及。与之对应的是,官方需要承担内容产出的压力。
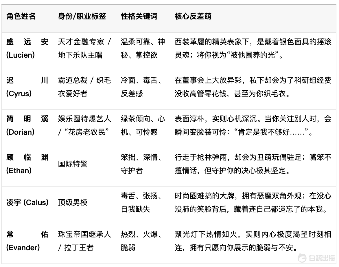
目前的 6 个角色覆盖了掌控型 ( 盛远安 )、反差萌型 ( 迟川 )、征服型 ( 简明溪 )、可靠型 ( 顾临渊 )、刺激型 ( 凌宇 )、被需要型 ( 常佑 ) 等经典情感需求类型,支持玩家通过自定义自己的人设,快速和 AI 角色切入主线剧情。

交互功能上,《Breath of You》试图兼顾两类需求:轻度的日常陪伴感以及深度的剧情沉浸体验。除了在聊天功能中清晰划分“闲聊”和“沉浸”模式的选项之外,它也设计了一系列功能来塑造上述体验。

从左到右,分别呈现了可选的聊天模式,以及沉浸和闲聊模式下的聊天效果|图源:《Breath of You》
轻度陪伴:私密的 AI 朋友圈
这一功能在《Breath of You》中被称为“广场”,主要体验包括:
·角色主动报备: AI 角色每天发布 1 条动态 , 展示主线剧情之外的侧面 ( 如霸总迟川在公园看人放风筝却想到公司糟糕的现金流 ), 通过生活感碎片营造他正生活在某处的感觉,玩家可以点赞、评论;
·用户记录生活:广场也允许用户发布动态,增强归属感并促进 AI 对用户的了解;

AI 角色动态及用户动态出现的效果|图源:《Breath of You》
这一功能在多款 AI 陪伴产品中都有出现,但细节会有些许差异。比如「星野」的“星野圈”更偏开放的社交空间,AI 角色发布的内容会被所有用户刷到 , 用户之间又可以相互点赞评论 , 是一种公开的社区氛围;但在《Breath of You》中,用户只能看到 AI 的动态,完全看不到其他用户的存在。这意味着产品定位更接近单机恋爱游戏,而非社交平台。
这一设计保护了用户的情感隐私 (不会因为看到 AI 角色和别人互动而产生失落感 ),代价是放弃了社区内传播和用户共创内容的可能性。
深度剧情体验:情感量化设计及平行时空剧场
《Breath of You》的深度剧情互动体验由羁绊值体系和无限流小剧场贯穿。

从左到右,分别呈现了羁绊值提升规则,以及解锁体系和无限流小剧场|图源:《Breath of You》
·羁绊值:玩家可以通过聊天、购买服饰、礼物等提升和角色的羁绊值,每天每个角色最多提升 20 点,这是一种相对常见的数据化驱动力,它将对话变成了有目标的通关挑战;
·情感解锁体系:通过羁绊值的提升,用户可以解锁关于角色的更多心动内容,如无限流小剧场、他的秘密日记、他的小故事、他背后的小世界等等,这种设计让单一角色具备了更强的内容扩展性;
·无限流小剧场:每位角色拥有古风、校园、恐怖等不同题材的小剧场,并支持使用辅助选项自定义剧情走向,玩家可以在不同时空中探索 AI 角色的可能性;
商业模式:按句计费及用户分层
商业化上,《Breath of You》本质上还是在卖 Token,并且类似《LoveyDovey》的模式按句计价。聊天按不同模式每轮分别消耗 20、40 星能,订阅会员享受一定额度的星能和聊天折扣但依旧不支持畅聊;此外《Breath of You》还通过售卖 AI 角色的服饰、礼物等变现。
此外,从它的订阅会员设计上能看到团队对于用户分层的深刻理解。

月卡权益和周卡权益|图源:《Breath of You》
月卡会员定价 38 元/月,权益包括提供 2000 免费星能 (单买价格约 29 元)、聊天半价、服饰礼物半价、支持开启深夜模式和记忆作弊权限等等,属于入坑玩家的性价比之选。《Breath of You》同时设计了周卡会员,同样 38 元,但要求先买月卡会员才有资格购买,它的权益除了包括额外的 3000 星能 (单买价格约 44 元),还包括角色主动发消息、角色发送专属广场瞬间等专属权益,面向的是对角色有更多情感寄托、交互需求的重度玩家。
测算下来,在买满会员,且不额外购买星能补充包的情况下,重度用户在《Breath of You》的花费大概会达到 190 元,即按句付费以及月卡机制以及筛选出了一批有付费意愿的基础用户,再用周卡区分高价值的深度用户。《LoveyDovey》这样的产品已经验证了这一模式的可行性,但其核心始终在于提供差异化的情感价值,让深度用户愿意支付更高的价格,《Breath of You》究竟能否提供类似的体验,还需要打个问号。
写在最后
综合玩家反馈来看,《Breath of You》核心的价值并不在于“AI 有多聪明”,而在于它希望提供一种可预期、可持续的情感体验。在删卡、关停频发的行业背景下,《Breath of You》表现稳定,且让用户明确知道投入的情感不会突然消失。
同时对于不想社交、不想共创、只想和一个角色长期相处的单机型玩家来说,这种封闭、私密、稳定的设计也是一种安全感。它牺牲了 UGC 活跃度,却换来了信任成本的降低,而信任可能恰恰也是当下 AI 陪伴用户最在意的东西之一。
【本篇文章属于白鲸出海原创,如需转载:需联系授权方可,未经授权严转载!】
友情提醒:白鲸出海目前仅有微信群与QQ群,并无在Telegram等其他社交软件创建群,请白鲸的广大用户、合作伙伴警惕他人冒充我们,向您索要费用、骗取钱财!


闽公网安备35010402350923号