Azar、LivU、Tango和TanTan等29款社交约会App被封禁
原标题:Azar、LivU、Tango和TanTan等29款社交约会App被封禁
作者:Android GO出海
来源:Android GO出海

题图来源 | pexels
近日,土耳其信息和通信技术管理局(BTK)宣布封禁 29 款在线约会、视频聊天的社交 App,名单中有我们熟知的 Azar、LivU、Tango 和 TanTan 等全球月活超千万的热门社交软件。

根据外媒体报道,这项决定已获得安卡拉第三、第四和平刑事法院的批准,相关平台可能存在不当内容、未成年人保护不力等问题。裁定下达后,BTK 通常会优先对平台采取 URL 级别的限制措施;若仅通过屏蔽相关内容无法有效阻止违规行为,则可能会进一步对整个平台实施访问封禁。被封禁的 29 个平台名单包括:
Azar
Mili
Chat Match – Random Video Chat
Call Me Chat
Flirtfy
Lips
Hi
CoMeet
Tango
Camsurf & Video Chat
Roulette Chat Video Omegle Ome
LivCam
Instacams
Derya Video Chat
Chat PIG
LivU
StrangerCam Video Chat
Sarmaş Dolaş Video Chat
Guitarly (Flirtify)
CuteU
Tantan
无独有偶,就在去年 12 月,苹果、谷歌也曾对社交直播类 App 进行过一次大规模清理整顿。大量涉及 UGC 不当内容以及违反儿童保护规定的社交 App 被直接下架,甚至有部分社交 App 永远倒在了这场惊天巨震,没再爬起来过。

我们可以看到,一方面有来自政府层面的政策监管高压,另一方面平台自身政策加大对社交品类的惩戒力度。双重压力拉满,导致社交类产品成为「高压红线」最为集中的领域,上架环境更是难上加难。
今天这篇文章笔者主要为大家梳理下社交类 App 在上架谷歌,需要重点关注的政策合规要求以及自查清单,以期为社交出海开发者提供合规上架指引。
Google Play 社交类 App 上架合规指引
目前来讲,传统社交产品通常分为三大赛道:熟人社交(如 WeChat,重在即时通讯)、弱关系链社交(如 TikTok,带有强媒体属性)、陌生人社交(如中资出海的主流赛道,涵盖约会、直播、1V1 语聊、视频聊天等)。
除传统赛道外,近些年“AI + 社交”正在成为全球热潮,往社交产品内融入 AI。衍生出了像 AI 聊天机器人(Chatbots)既能满足资讯获取,也能承担情绪陪伴,甚至结合真人互动,延伸出全新的商业模式。比如 Character AI、Talking 等产品,正通过 UGC 模型训练,带来更沉浸的陪伴体验。
我们都清楚社交类 App 因为其用户内容生成(UGC)和互动高频的特性,一直属于强监管、高风险品类。作为社交出海的开发者既要面对各国文化与政策差异,又要时刻警惕平台规则与合规红线。
1. Google Play 社交应用政策基本框架
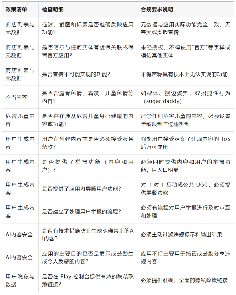
在当前的 Google Play 政策体系中,开发者始终是应用内容的唯一责任方。无论应用内的内容来自用户生成、AI 生成还是广告,开发者都必须确保其合法合规。相关政策并不是单一文件,而是由《危害儿童》《用户生成内容》《不当内容》《欺骗行为》《AI 生成内容》等多项政策构成的综合体系。
这意味着,社交类 App 如果涉及 AI 功能或用户互动,就必须全面理解并遵守这些政策,才能避免上架过程中出现违规。开发者在应用提交前,可以按照以下政策清单进行自查:

2. 应对社交类 App“儿童安全标准”政策
谷歌在去年 4 月宣布了新的“儿童安全标准”政策,目前所有社交和约会类别 App 属于此政策的适用范围。今年 3 月 19 日要求所有开发者(包括已申请延期)必须完全遵守政策,在此日期之后,所有不合规的应用都将会被下架处理。
也就是说,从 3 月 19 日起,所有社交类 App 若要在 Google Play 上架,必须符合“儿童安全标准”政策。同时开发者需要采取以下措施:
2.1 准备“儿童安全标准”网址
将应对“儿童性虐待和性剥削”(CSAE)纳入服务条款:
向谷歌提供遵守 CSAE 防范的有效链接;
开发者将遵守 CSAE 的声明内容放进“Privacy Policy”或者“Terms of Service”,需确保链接不管何时何地都能正常访问。
2.2 新增“儿童内容”举报功能
所谓应用内反馈机制,是指开发者在应用内提供“儿童安全”的举报类型入口。开发者可以选择任何适合的方式,只要用户可以在不离开应用的情况下使用该功能即可。
这些方式可以包括但不限于综合性的应用内反馈工具、支持电子邮件的联系方式或能够接收举报信息的聊天渠道。需要在 Google Play 管理中心中证明开发者已提供相应的应用内反馈机制。
结语
总体来看,近两年不管是平台还是政府对社交类 App 的监管正持续收紧,尤其是叠加了 AI 功能的产品,风险点更为突出。违规集中在四大环节:内容生成、UGC 管理、儿童保护以及商店宣传。
对开发者而言,合规工作必须前置到产品设计和测试阶段,而非提审后的临时补救。唯有将合规清单纳入“上架必跑流程”,才能最大程度降低下架和封号的风险,为产品的长期运营打下基础。
文章信息来自于Android GO出海,不代表白鲸出海官方立场,内容仅供网友参考学习。对于因本网站内容所引起的纠纷、损失等,白鲸出海均不承担侵权行为的连带责任。如若转载请联系原出处。
友情提醒:白鲸出海目前仅有微信群与QQ群,并无在Telegram等其他社交软件创建群,请白鲸的广大用户、合作伙伴警惕他人冒充我们,向您索要费用、骗取钱财!


闽公网安备35010402350923号